【会议通知】第六届粤港澳大湾区健康科技国际论坛(IFHST)暨广东省营养转化工程技术研究中心学术专场会议第二轮通知(更新议程)
健康科技前沿与产学研协同创新探索
2026年4月25日,第六届粤港澳大湾区健康科技国际论坛(IFHST)暨广东省营养转化工程技术研究中心学术专场会议将在中山大学深圳校区隆重举行。论坛由IFHST组委会、中山大学公共卫生学院(深圳)、广东省营养转化技术研究工程中心等联合主办。本届论坛紧扣国家科技自立自强战略与未来健康产业布局,联动政、产、学、研、用、金、服多方核心资源,邀请海内外院士、知名专家、高校校长、行业领军企业家及科研精英齐聚鹏城光明区,就前沿科技、生物制造、医学营养应用场景、可信化健康数据空间等方向深入探讨,遴选扶持一批核心创新科技成果落地转化,打造产学研用深度融合的高端交流平台,为粤港澳大湾区大健康科技产业高质量发展注入新动能。

现将本次会议有关内容通知如下:
一、会议时间:
2026年4月24日-25日(2026年4月24日报到,25日全天会议,26日离会)
二、会议地点:
中山大学深圳校区(广东省深圳市光明区公常路66号)
- 大会主论坛:图书馆报告厅
- 营养创新与转化论坛:西教学楼讲学厅(菠萝厅)
- 产学研高峰论坛:图书馆报告厅
- 特医临床专场论坛:西教学楼4-104报告厅
三、会议议程
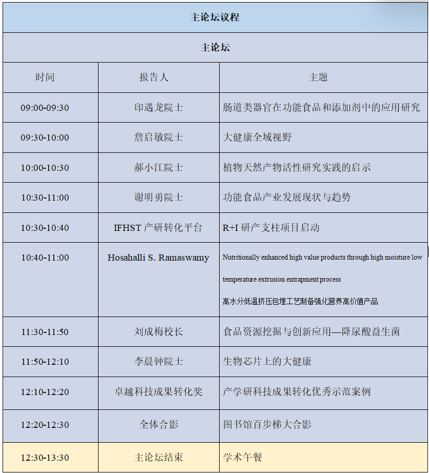
大会主论坛
论坛时间:2026年04月25日上午
论坛地点:中山大学深圳校区图书馆讲学厅


专场一:营养创新与转化论坛
论坛时间:2026年04月25日下午
论坛地点:中山大学深圳校区西教学楼讲学厅(菠萝厅)


专场二:产学研高峰论坛
论坛时间:2026年04月25日下午
论坛地点:深圳市光明区中山大学深圳校区图书馆报告厅

专场三:特医临床专场论坛
论坛时间:2026年04月25日下午
论坛地点:中山大学深圳校区西教学楼4-104报告厅


议程以会议当天宣布为准。
四、营养创新与转化论坛参会须知
1.分论坛报名方式
请参加分论坛“营养创新与转化”-广东省营养转化工程技术研究中心学术专场会议的人员于2026年4月25日前扫描下方二维码填写报名参会信息;或在25 日分论坛现场报名。

2.分论坛支持与合作
有意向支持的企业,请与王老师13651651078联系。
3.分论坛联系人
王老师13651651078,何老师 0755-23260106。
- 其他事项
1.协议酒店信息
参会人员请自行联系下方酒店预定,住宿费自理;备注参加“营养创新与转化”分论坛,可享会议协议价。
(1)麗枫酒店(深圳光明科学城中山大学地铁站店)
地址:广东省深圳市光明区新湖街道圳美社区公常路171号万代恒高新科技工业园研发大楼一层
参考价格:大床房 328元/间/夜(含早)
联系人:许经理13714252705
(2)铂曼国际酒店(深圳光明地铁口店)
地址:广东省深圳市光明区新湖街道楼村社区光侨大道3487号
参考价格:双床房 290元/间/夜(含早)
联系人:李经理 15807550577 微信同号
2.交通指引
(1)深圳宝安机场出发:自机场站乘11号线(碧头方向)至松岗站,换乘6号线(科学馆方向)至光明站,换乘6号线支线(深理工方向)至中大站C口出,步行至校园西南门,全程约1小时15分钟。打车:约36公里,车程约1小时。
(2)深圳北站(高铁站)出发:地铁:自深圳北站乘6号线(松岗方向)至光明站,换乘6号线支线(深理工方向)至中大站C口出,步行至校园西南门,全程约1小时。打车:约32公里,车程约1小时。
(3)光明城站(高铁站)出发:地铁自光明城站乘6号线支线(深理工方向)至中大站C口,步行至校园西南门,全程约25分钟。打车:约9公里,车程约20分钟。
(4)深圳市以及中山大学深圳校区参会人员报名登记后,可由中山大学深圳校区西南门进入,步行前往各会场;或前往中山大学深圳校区国际学术交流中心集合,乘坐校巴统一前往主会场。
第六届粤港澳大湾区健康科技国际论坛召开在即,IFHST组委会、中山大学公共卫生学院(深圳)、广东省营养转化工程技术研究中心及相关主办方诚邀各界同仁共襄盛会,齐聚深圳光明,协力推动卓越科技成果向新质生产力落地转化,共同打造具有国际影响力的营养科技创新平台与产业联盟,为落实“健康中国2030”战略及构建人类健康共同体贡献湾区力量。

粤港澳大湾区健康科技论坛组委会公众号
撰稿:广东省营养转化工程技术研究中心秘书组
初审:何嘉敏
审核:孙力涛
审核发布:汪宗芳
