公共卫生学院(深圳)舒跃龙教授团队在《自然·通讯》发表H7N9禽流感最新研究成果
H7N9禽流感病毒被世界卫生组织认为是目前引发下一次流感大流行风险最高的病毒。自2013年春季以来,H7N9禽流感病毒连续引起了五波人间疫情,且大约70%病例为男性。舒跃龙教授团队长期致力于禽流感病毒跨宿主传播和致病机制研究。研究团队曾通过与德国弗莱堡大学、中国疾病预防控制中心国家流感中心进行合作,首次证实了人MX1基因罕见单核苷酸变异与人感染H7N9禽流感相关(Chen YK, et al, Science,2021)。但这项研究结果只能解释相同暴露条件下,为何只有一小部分人会感染H7N9禽流感病毒这一流行病学现象,无法解释男性比女性更容易感染的潜在生物学因素。
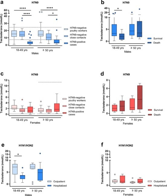
迄今为止,对于呼吸道病毒感染导致性别特异性疾病进程的分子机制知之甚少。为了解H7N9禽流感感染病例性别差异的潜在机制,舒跃龙教授研究团队与德国莱布尼兹病毒学研究所(Leibniz Institute of Virology, Hamburg, Germany)Gülsah Gabriel教授研究团队、中国疾病预防控制中心国家流感中心王大燕研究员团队组成跨学科研究团队。经过多年攻关,首次揭示男性对H7N9禽流感病毒更易感与男性低睾丸酮水平相关,并利用动物模型证实了H7N9病毒感染是导致睾丸酮水平下降的因素。这项研究提示,H7N9禽流感病毒感染特异性地影响男性的下丘脑-垂体-性腺轴,并与疾病严重程度相关。
研究团队通过对H7N9禽流感队列的回顾性分析,发现低睾酮水平与男性严重症状甚至致命的结局有关。同时,H7N9感染者睾丸酮水平与IL-6、IL-15等多种促炎性细胞因子水平呈负相关。尽管研究团队也发现低睾丸酮水平与男性季节性流感(H1N1或H3N2)疾病严重程度相关,但相比于H7N9禽流感病毒感染,季节性流感病毒感染对男性或女性患者的下丘脑-垂体-性腺轴影响程度较小。在小鼠模型中,研究团队进一步研究了H7N9感染与男性睾丸酮之间的关系。结果进一步表明,H7N9禽流感病毒可以在小鼠睾丸中复制,并诱导睾丸局部炎症反应,这可能会干扰睾丸酮的产生及代谢水平。这项研究提示由H7N9禽流感感染引起的低睾丸酮水平是男性预后不良的标志物。由此,研究团队认为监测性激素水平有助于对禽流感病毒感染患者进行更精准的个体化治疗及管理。同时该研究提示,应该加强性别差异在其他呼吸道病毒如新型冠状病毒的潜在影响及其机制研究。
图1 H7N9禽流感感染患者及对照组的睾酮水平
2022年11月14日,该研究以“H7N9 avian influenza virus infection in men is associated with testosterone depletion”为题,在国际综合期刊《Nature Communications》在线发表。该研究由德国莱布尼兹病毒学研究所白天博士、中山大学公共卫生学院(深圳)陈永坤博士和德国莱布尼兹病毒学研究所Sebastian Beck博士为共同第一作者,中山大学公共卫生学院(深圳)舒跃龙教授与德国莱布尼兹病毒学研究所的Gülsah Gabriel教授为本文的共同通讯作者。
该研究得到国家重点研发计划(项目编号:2021YFC2300103、2016YFC1200200)、国家自然科学基金(项目编号:81961128002)、广东省自然科学基金(项目编号:2018A030310337)和深圳市科技计划项目(项目编号:KQTD20180411143323605)的支持。
论文链接:https://www.nature.com/articles/s41467-022-34500-5
撰稿:陈永坤
初审:王霄爽
审核:杜向军 钱 军
审核发布:汪宗芳

